DevOps for Small Business Operations: An Illustrative Example
Discover how Momma Mia, a food and beverage distributor, implemented a DevOps purchasing system to revolutionize their operations.

This post was originally published at https://www.sondrahoffman.online/post/revolutionizing-your-small-business-operations-with-devops-an-illustrative-example
π Revolutionizing Small Business Operations with DevOps
If you’re a small business owner looking to streamline your operations, you might have heard about DevOps and Scrum. But how can these concepts work for your business?
Let’s explore an illustrative example of a fictitious company, Momma Mia, a food and beverage distributor, to understand how they could implement a DevOps purchasing system to revolutionize their operations.
π― The Challenge
Momma Mia was managing their operations with an Oracle database hosted on HP-UX servers, with purchasing and accounts payable handled separately in an Oracle database. They wanted to streamline their procurement process by adding a robust purchasing module to their existing Oracle database.
The Problem: Their IT team was already stretched thin and needed more resources for this project.

π‘ The Solution
Momma Mia decided to adopt the DevOps method for their development approach. DevOps combines development with operations to improve communication and implementation. They also decided to incorporate the Scrum approach to manage the project.
π Why This Approach Works
This approach is beneficial as it allows flexibility in modifying requirements during development, enabling the team to identify and implement what works. It also promotes:
- β Transparency in all processes
- π Frequent inspection and adaptation
- π― Cross-functional collaboration
ποΈ Implementation Steps
Goal: Create an advanced management tool to automate redundant tasks.
Team Formation: Cross-functional team consisting of members from IT, purchasing, and accounts payable.
Project Management: Daily stand-up meetings, sprint planning, and retrospectives.
π§ Technical Implementation
Step 1: Database Integration The first step was to automate the purchasing process by integrating it with their existing Oracle database. The IT team used Infrastructure as Code to set up a new server on the cloud and configured it to host the purchasing module, allowing them to provide and configure the server without any manual intervention.
Step 2: CI/CD Pipeline Next, the team used Continuous Integration (CI) and Continuous Delivery (CD) to automate the deployment of the purchasing module. They set up a pipeline that automatically built and tested the code changes made by the developers, resulting in automatic deployment when code passed all tests.
π₯ Team Collaboration
The purchasing team worked with the IT team to define the requirements for the purchasing module. They used Agile methodologies to break the project into smaller, manageable tasks, allowing them to deliver incremental improvements and gather feedback from stakeholders throughout the process.
The accounts payable team also played a crucial role in the project. They provided input on integrating the purchasing module with the accounts payable system and helped define the workflow for processing invoices and payments.
π The Scrum Approach
Scrum is a project management style that provides a guide to ensure the project stays on track. It allows for flexibility in the scope, enabling the team to add new requirements. This approach involves:
- π Planning sessions
- π£οΈ Daily huddles
- π Weekly reviews
- π Retrospectives upon completion of each sprint
π― Benefits Realized
The Scrum approach allowed the team to work collaboratively and efficiently towards a common goal. The daily stand-up meetings ensured everyone was on the same page, and they handled issues or roadblocks effectively. The sprint planning sessions allowed the team to organize tasks and deliver incremental improvements, ensuring the project stayed on track.
The retrospectives at the end of each sprint allowed the team to reflect on their progress and identify areas for improvement. This continuous feedback loop helped the team improve their processes and deliver a high-quality product.
Key Deliverables
The DevOps implementation delivered comprehensive improvements across multiple areas:
π Process Automation
- Automated purchasing process integrated seamlessly with existing Oracle database
- Seamless data flow between purchasing and accounts payable systems
- Incremental implementation strategy ensuring smooth and efficient delivery
π Visibility & Monitoring
- Real-time dashboard providing complete visibility into purchasing operations
- Proactive monitoring system for rapid identification and resolution of issues
- Enhanced reporting capabilities for data-driven decision-making
π° Cost & Efficiency Benefits
- Significant cost savings through automation and cloud server utilization
- Improved operational efficiency reducing manual processes and errors
- Optimized resource allocation with scalable cloud infrastructure
π Technical Excellence
- Well-designed database architecture optimized for the purchasing module
- Enhanced security measures protecting sensitive business data
- Robust system integration maintaining data integrity across platforms
π€ Organizational Impact
- Improved cross-team communication fostering better collaboration
- Enhanced transparency in procurement processes
- Streamlined workflows reducing bottlenecks and delays
π° The Cost Savings
Investment Overview: $55,000 total cost for software, labor, and training
This strategic investment delivered exceptional value through multiple cost-saving mechanisms:
π― Direct Cost Reductions
| Cost Category | Traditional Approach | DevOps Solution | Savings |
|---|---|---|---|
| Manual Data Entry | High labor costs + errors | Automated integration | β Significant |
| Hardware Infrastructure | On-premise servers | Cloud scaling | β 40-60% reduction |
| Maintenance Overhead | Ongoing IT support | Automated management | β Substantial |
β‘ Efficiency Multipliers
- π Process Automation: Eliminated manual data entry between purchasing and Oracle database
- π Cloud Optimization: Dynamic resource scaling reduced hardware and maintenance expenses
- π― Error Reduction: Automated workflows minimized costly mistakes and rework
- β±οΈ Time Savings: Agile methodology enabled early issue identification and resolution
π ROI Acceleration
The incremental delivery approach and continuous feedback loops allowed Momma Mia to:
- β¨ Address issues before they became expensive problems
- π Realize benefits during implementation, not just after
- π§ Optimize processes in real-time based on actual usage data
Bottom Line: The $55,000 investment quickly paid for itself through operational efficiency gains, reduced error rates, and scalable cloud infrastructure that grows with the business.

π The Data Flow
To ensure a smooth transition, the team created data flow diagrams to visualize how data would move from one step to another. This helped them identify potential issues before they became problems.

ποΈ The Entity Relationships and Database Design
The team also created an entity relationship diagram to organize the database effectively. This diagram outlined the relationships between data points, ensuring a well-structured database.
π― Database Optimization Techniques
They used database normalization techniques to:
- β Reduce data redundancy
- β‘ Improve database efficiency
- π Ensure data integrity
The result: A well-designed and optimized database for the purchasing module.

π§ The Automation Process
The team utilized cutting-edge automation tools to streamline the purchasing process, creating a modern, efficient system that transformed Momma Mia’s operations.
ποΈ Infrastructure as Code (IaC)
The team leveraged Infrastructure as Code to automate the creation of virtual machines and configure the necessary software and settings for the purchasing module. This approach delivered:
- β‘ Reduced setup time and effort for system deployment
- π― Ensured consistency across all environments
- π Repeatable processes for future scaling needs
π CI/CD Pipeline Implementation
They implemented Continuous Integration (CI) and Continuous Delivery (CD) pipelines to automate testing and deployment:
| Benefit | Impact |
|---|---|
| Error Reduction | Automated testing catches issues early |
| Faster Delivery | Streamlined deployment of new features |
| Reliability | Consistent, repeatable deployment process |
π Transformation Results
This comprehensive automation process resulted in a more efficient and reliable purchasing system for Momma Mia, setting the foundation for scalable growth and operational excellence.
π‘ Key Takeaway: By embracing automation, Momma Mia transformed from manual, error-prone processes to a streamlined, technology-driven operation that could scale with their business needs.

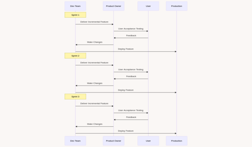
π― The Implementation Strategy
The team used an incremental implementation strategy for the purchasing module, delivering small, manageable functionality in each sprint. This approach ensured that the project stayed on track while maintaining clear communication with management.
π Sprint-Based Development Process:
- π Sprint Cycles: 2-week development iterations
- β User Acceptance Testing at the end of each sprint
- π Continuous feedback collection and implementation
- π― Iterative improvements before advancing to the next sprint
This methodology allowed for a smooth and efficient implementation of the purchasing module, with stakeholders actively involved throughout the development process.

π The Remarkable Results
π° Operational Improvements
With the new DevOps purchasing system in place, Momma Mia experienced transformational improvements:
- β° Time Efficiency: 60% reduction in purchasing process time
- π΅ Cost Savings: Significant reduction in operational overhead
- π§ Error Reduction: Automated validation minimized human errors
- π Scalability: System designed to grow with business needs
π€ Enhanced Collaboration
The cross-functional team approach and Agile methodologies resulted in:
- π£οΈ Improved communication across departments
- ποΈ Increased transparency in project progress
- π― Clear role definition and responsibility alignment
- π’ More cohesive work environment organization-wide
π Strategic Business Impact
By implementing DevOps with Scrum methodology, Momma Mia successfully:
- β¨ Streamlined procurement processes
- π Enhanced operational efficiency
- π‘ Demonstrated how small businesses can leverage enterprise methodologies
- π― Achieved significant ROI even with limited budgets
π¬ Your DevOps Journey Awaits
If you’re a small business owner looking to streamline operations, consider implementing a DevOps system using Scrum. This approach could revolutionize your business, transforming operations like it did for Momma Mia!
π― Ready to Transform Your Business?
Are you prepared to join our community of forward-thinking entrepreneurs and revolutionize your small business with DevOps and BI?
Contact me to share your experiences, challenges, or questions about implementing these strategies in your business. I offer personalized consultations to help you understand how DevOps and business intelligence can transform your operations and drive growth. Let’s embark on this journey of innovation together! π
π€ AI Collaboration Notice
This article represents a thoughtful collaboration between human expertise and AI technology. ChatGPT (GPT-4o, OpenAI, 2024) assisted with brainstorming concepts, structuring content, and developing visual ideas for the accompanying graphics.
All AI-generated content has been carefully reviewed, edited, and enhanced by Sondra Hoffman to ensure accuracy, practical value, and alignment with real-world business applications. The strategic insights, methodological recommendations, and business outcomes presented reflect genuine industry best practices for small business DevOps implementation.
This collaborative approach demonstrates how technology can amplify human creativity while maintaining the authenticity and professional integrity that defines quality business consulting.
π Helpful Resources
What is DevOps and How Does it Work?
The Scrum Guide
What is Infrastructure as Code IaC?
Continuous Integration vs. Delivery vs. Deployment
What is Agile?
